Instance Verification Kit (IVK)
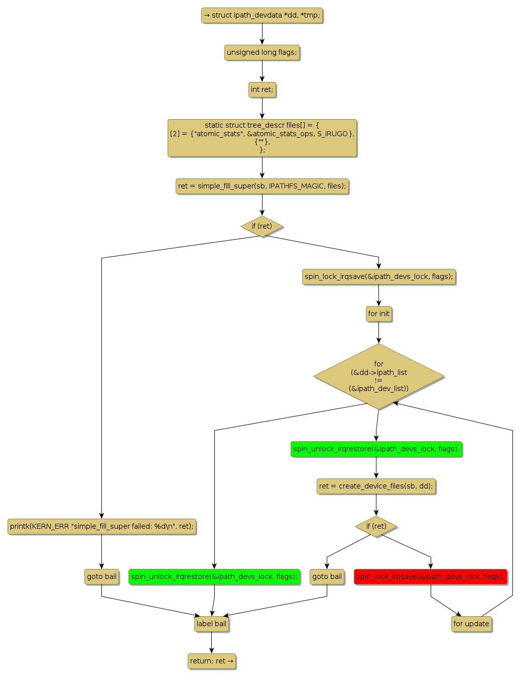
spin lock @ [7921+43+/linux-3.19-rc1/drivers/infiniband/hw/ipath/ipath_fs.c]
Instance Signature: ipath_devs_lock
|
The Matching Pair Graph:
|
|
Function Name
|
Control Flow Graph (CFG)
|
Events Flow Graph (EFG)
|
Source Correspondence
|
|
ipathfs_fill_super
|
|
|
[7306+18+/linux-3.19-rc1/drivers/infiniband/hw/ipath/ipath_fs.c]
|